平成29年9月20日
平成29年度住宅市場動向調査の実施にあたり、9月23日よりアンケート調査を実施致します。
調査票の郵送があった場合や、調査員がお伺いした際には、調査にご協力をお願いいたします。 本調査は、住み替え・建て替え前後の住宅やその住宅に居住する世帯の状況及び住宅取得に係る資金調達の状況等について把握し、今後の住宅政策の企画立案の基礎資料とすることを目的として、国土交通省が毎年実施しています。
なお、本調査は平成13年度より実施しており、平成29年度の調査は17回目にあたります。
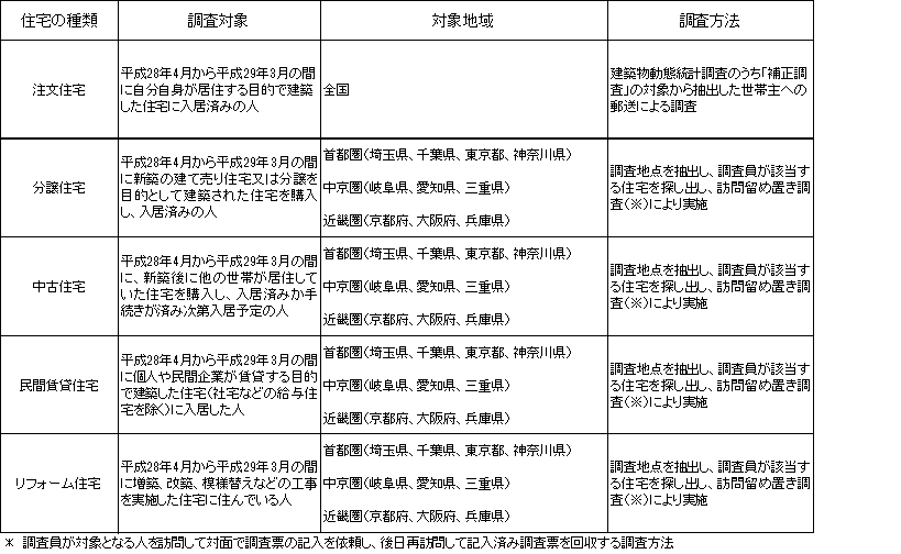
本調査は、住宅の種類ごとに以下の調査対象、対象地域、調査方法で行います。

「平成29年度住宅市場動向調査」事務局
担当 (株)日本リサーチセンター 調査部 鈴木(大)・対馬・吉田
〒103-0023 東京都中央区日本橋本町2-7-1
フリーダイヤル 0120-925-394(平日 10:00~17:00)
PDF形式のファイルをご覧いただくためには、Adobe Acrobat Readerが必要です。
左のアイコンをクリックしてAdobe Acrobat Readerをダウンロードしてください(無償)。
Acrobat Readerをダウンロードしても、PDFファイルが正常に表示されない場合はこちらをご覧ください。