令和2年8月19日
国土交通省では、9月1日より、「令和2年度住宅市場動向調査」を実施します。
ご自宅に調査票が郵送されてきた場合や調査員がお伺いした際には、調査にご協力をお願いします。
なお、お預かりした調査票は適切に管理し、本調査の目的以外に利用することはありません。
住み替え・建て替え前後の住宅やその住宅に居住する世帯の状況、住宅取得に係る資金調達の状況等を把握し、
今後の住宅政策の企画立案の基礎資料とすることを目的に、平成13年度より、毎年実施しています。
<参考> 令和元年度調査結果 https://www.mlit.go.jp/report/press/house02_hh_000152.html
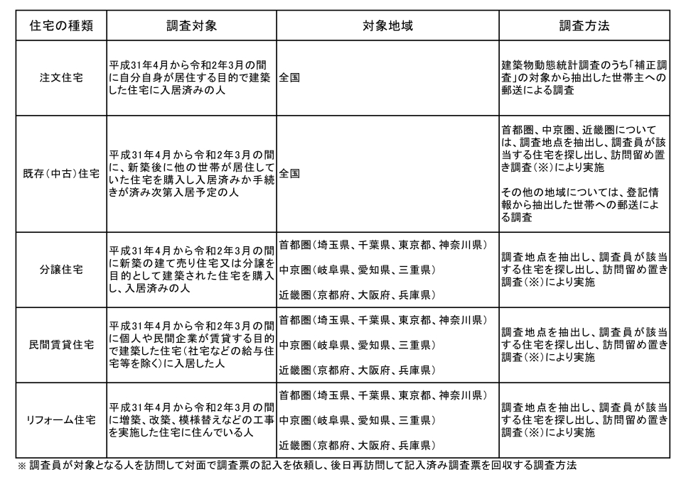
住宅の種類ごとに調査対象を抽出し、対象となった方のご自宅へ郵送又は訪問(留め置き調査※)により調査を行っています。
ご不明な点やご不安なことがありましたら、下記問い合わせ先までご連絡下さい。

「令和2年度住宅市場動向調査」事務局(担当 (株)サーベイリサーチセンター )
〒103-0027 東京都中央区日本橋3-13-5 KDX日本橋313ビル6F
TEL:0120-380-271 (平日 9:00~17:00)
記者発表資料(PDF形式)
注文住宅調査票(Excel形式)
分譲住宅調査票(PDF形式)
既存(中古)住宅調査票(訪問用)(PDF形式)
既存(中古)住宅調査票(郵送用)(PDF形式)
賃貸住宅調査票(PDF形式)
リフォーム住宅調査票(PDF形式)
PDF形式のファイルをご覧いただくためには、Adobe Acrobat Readerが必要です。
左のアイコンをクリックしてAdobe Acrobat Readerをダウンロードしてください(無償)。
Acrobat Readerをダウンロードしても、PDFファイルが正常に表示されない場合はこちらをご覧ください。