土地・不動産・建設業

土地利用関連

印刷用ページ

土地利用関連

 土地利用基本計画を中心に、国土利用計画法にもとづく計画や制度について、紹介します。

国土利用計画法の体系
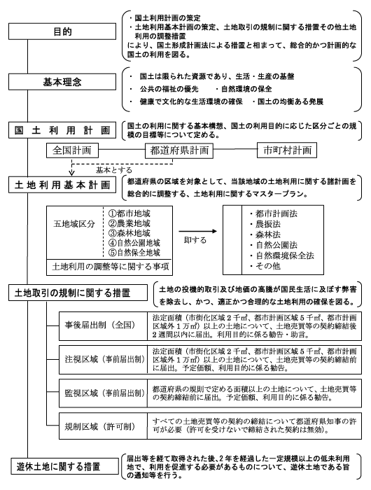
 国土利用計画法(昭和49年法律第92号)は、国土利用計画の策定について定めるとともに、土地利用基本計画の策定、土地取引の規制に関する措置その他土地利用を調整するための措置を講ずることにより、国土形成計画法(昭和25年法律第205号)による措置と相まって、総合的かつ計画的な国土の利用を図るための法律です。
以下の図に示すように、土地利用を調整するための措置として、土地利用基本計画土地取引規制遊休土地制度の3つの制度が規定されています。
 
図  国土利用計画法の概要
国土利用計画法の概要  国土利用計画法に基づき、個別規制法に基づき策定される諸計画に対する上位計画として、また総合的かつ広域的見地に立って取引段階から利用区分に応じた規制と誘導を行うため、 都道府県が土地利用基本計画を定めるものです。
土地利用基本計画は、都道府県の区域について、都市地域、農業地域、森林地域、自然公園地域、自然保全地域の五地域に区分し、担当部局が一元的に管理・運営することで、 総合的かつ計画的な都道府県土の利用が図られることとなります。

【表】土地利用基本計画における五地域
地域名 国土利用計画法上の規定 運用
都市地域
 
一体の都市として総合的に開発し、整備し、及び保全する必要がある地域 都市計画法に基づく都市計画区域として指定されることが予定されている地域
農業地域
 
農用地として利用すべき土地があり、総合的に農業の振興を図る必要がある地域 農業振興地域の整備に関する法律に基づく農業振興地域として指定されることが予定されている地域
森林地域
 
森林の土地として利用すべき土地があり、林業の振興又は森林の有する諸機能の維持増進を図る必要がある地域 森林法に基づく国有林及び地域森林計画対象民有林として指定されることが予定されている地域
自然公園地域
 
優れた自然の風景地で、その保護及び利用の増進を図る必要がある地域 自然公園法に基づく国立公園、国定公園及び都道府県立自然公園として指定されることが予定されている地域
自然保全地域
 
良好な自然環境を形成している地域で、その自然環境の保全を図る必要がある地域 自然環境保全法に基づく原生自然環境保全地域、自然環境保全地域及び都道府県自然環境保全地域として指定されることが予定されている地域

 

土地利用基本計画の構成

土地利用基本計画は、「土地利用基本計画図」と「土地利用基本計画書」の二つから構成されています。
 

(1)土地利用基本計画図

都道府県における五地域区分を、5万分の1の図面上に表示したものです。 なお、当該計画図は、国土交通省国土政策局の下記サイトにて公開されています。

(2)土地利用基本計画書

都道府県における土地利用の方向性や、五地域区分の土地利用の調整等に関する事項を文章表示しているもので、主に以下の内容で構成されています。
  • 土地利用の基本方向
  • 五地域区分の重複する地域における土地利用に関する調整指導方針
  • 土地利用上配慮されるべき公的機関の開発保全整備計画

お問い合わせ先

<国土利用計画について>国土政策局 総合計画課
電話 :03-5253-8111(内線29-384)
<土地利用基本計画、土地取引規制について>不動産・建設経済局 土地政策課
電話 :03-5253-8111(内線30-434)

ページの先頭に戻る